# min_samples_leaf=6 으로 트리 생성 조건을 제약한 Decision Boundary 시각화
dt_clf = DecisionTreeClassifier(min_samples_leaf=6, random_state=156).fit(X_features, y_labels)
visualize_boundary(dt_clf, X_features, y_labels)
결정트리
최적의 분리 규칙 기준 : 최적 분할의 결정은 불순도 감소량으 가장 크게 하는 분할


이산형 목표변수 = decision트리 = 분류형
연속형 목표변수 = regression 트리 = 회귀형
불순도 측정
의사 결정 트리 학습에서 각 노드에서 분기하기 위한 최적의 질문은 정보이득이라는 값이 최대가 되도록 만들어주는 것이 핵심 !
어느 특정 노드에서 m개의 자식 노드로 분기되는 경우 정보이득 =

부모노드 불순도와 자식 노드 불순도의 차이를 크게 만들어주는게 규칙 = 값이 클수록 좋은 규칙

결정트리에서 **불순도(Impurity)**란
👉 한 노드 안에 서로 다른 클래스가 얼마나 섞여 있는지를 나타내는 지표
이 그림의 x축은
- p(y=1) : 클래스 1의 비율
✔ p = 0 또는 p = 1 인 경우
- 한 클래스만 존재
- 예: 전부 0이거나, 전부 1
- 완전히 순수한 상태 (Pure node)
-> 이때는 불순도가 0
-> 더 이상 나눌 필요가 없음
✔ p = 0.5 (반반 섞인 경우)
- 클래스 0과 1이 정확히 50:50
- 어떤 클래스로 예측해야 할지 가장 애매한 상태
-> 불순도(스트레스 지수)가 최대
-> 결정트리가 가장 “불안정한” 상태

데이터가 추가가 일어나면 변화가 크게 나타난다
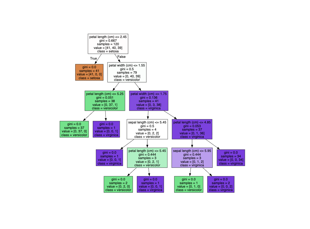
결정트리 구현

from sklearn.tree import export_graphviz
# export_graphviz()의 호출 결과로 out_file로 지정된 tree.dot 파일을 생성함.
export_graphviz(dt_clf, out_file="tree.dot", class_names=iris_data.target_names , \
feature_names = iris_data.feature_names, impurity=True, filled=True)
import graphviz
# 위에서 생성된 tree.dot 파일을 Graphviz 읽어서 Jupyter Notebook상에서 시각화
with open("tree.dot") as f:
dot_graph = f.read()
graphviz.Source(dot_graph)

지니계수가 0이라면 완벽 분류
import seaborn as sns
import numpy as np
%matplotlib inline
# feature importance 추출
print("Feature importances:\n{0}".format(np.round(dt_clf.feature_importances_, 3)))
# feature별 importance 매핑
for name, value in zip(iris_data.feature_names , dt_clf.feature_importances_):
print('{0} : {1:.3f}'.format(name, value))
# feature importance를 column 별로 시각화 하기
sns.barplot(x=dt_clf.feature_importances_ , y=iris_data.feature_names)


결정트리 모델이 어떤 feature를 얼마나 중요하게 사용했는지 확인 -> bar plot으로 시각화
학습된 결정트리 모델 dt_clf에 대해
- feature_importances_ 값을 뽑아서
- 각 변수 이름(iris feature names)과 매칭해서 출력하고
- seaborn으로 막대 그래프를 그려서 중요도를 직관적으로 비교한다.
결정트리
from sklearn.datasets import make_classification
import matplotlib.pyplot as plt
%matplotlib inline
plt.title("3 Class values with 2 Features Sample data creation")
# 2차원 시각화를 위해서 feature는 2개, 결정값 클래스는 3가지 유형의 classification 샘플 데이터 생성.
X_features, y_labels = make_classification(n_features=2, n_redundant=0, n_informative=2,
n_classes=3, n_clusters_per_class=1,random_state=0)
# plot 형태로 2개의 feature로 2차원 좌표 시각화, 각 클래스값은 다른 색깔로 표시됨.
plt.scatter(X_features[:, 0], X_features[:, 1], marker='o', c=y_labels, s=25, cmap='rainbow', edgecolor='k')

이 함수는 결과로 2개를 반환
- X_features: 입력 데이터(feature 행렬) → shape: (샘플 수, feature 수)
- y_labels: 정답 라벨(class) → shape: (샘플 수,)
즉,
- X_features는 2차원 좌표 데이터
- y_labels는 각 점이 어떤 클래스인지 (0/1/2)
n_features=2
- feature(독립변수) 수를 2개로 생성
- 그래서 X_features[:,0], X_features[:,1]로 2차원 scatter 가능
n_informative=2
- “실제로 분류에 의미 있는 feature” 수
- 여기서는 두 개 feature 모두 유의미하다는 뜻
n_redundant=0
- “중복(선형결합) feature” 없음
- 만약 redundant가 크면 불필요한 feature가 섞여서 해석이 복잡해짐
n_classes=3
- 클래스 수가 3개 (다중분류)
- y_labels 값은 보통 0,1,2로 들어감
n_clusters_per_class=1
- 클래스 당 군집(cluster) 수
- 클래스마다 1개 덩어리로 뭉쳐있는 형태가 됨
- 예: class0은 한 군데, class1도 한 군데, class2도 한 군데
random_state=0
- 난수 고정 → 실행할 때마다 같은 데이터 나오게 함 (재현성)
과적합

과적합 :
과거 학습 데이터에 대해 지나치게 잘 맞도록 학습된 모델이,
새로운(미래) 데이터에 대해서는 오히려 예측 성능이 크게 떨어지는 현상
- 학습 데이터에서는 정답을 거의 맞히지만
- 실제 우리가 예측하고 싶은 미래 데이터에서는 틀릴 확률이 커지는 문제다.
=> 일반화 필요
결정트리 파라미터
min_samples_split :
- 노드를 분할하기 위한 최소한의 샘플 데이터 수로 과적합을 제어하는데 사용됨
- 디폴트는 2이고 작게 설정할수록 분할되는 노드가 많아져서 과적합 가능성 증가
min_samples_leaf:
- 분할이 될 경우 왼쪽과 오른쪽의 브랜치 노드에서 가져야 할 최소한의 샘플 데이터 수
- 큰 값으로 설정될수록, 분할될 경우 왼쪽과 오른쪽의 브랜치 노드에서 가져야 할 최소한의 샘플 데이터 수 조건을 만족시키기가 어려우므로 노드 분할을 상대적으로 덜 수행함
- min_samples_split와 유사하게 과적합 제어 용도
- 비대칭적 데이터의 경우 특정 클래스의 데이터가 극도로 작을 수 있으므로 이 경우 작게 설정 필요
import numpy as np
# Classifier의 Decision Boundary를 시각화 하는 함수
def visualize_boundary(model, X, y):
fig,ax = plt.subplots()
# 학습 데이타 scatter plot으로 나타내기
ax.scatter(X[:, 0], X[:, 1], c=y, s=25, cmap='rainbow', edgecolor='k',
clim=(y.min(), y.max()), zorder=3)
ax.axis('tight')
ax.axis('off')
xlim_start , xlim_end = ax.get_xlim()
ylim_start , ylim_end = ax.get_ylim()
# 호출 파라미터로 들어온 training 데이타로 model 학습 .
model.fit(X, y)
# meshgrid 형태인 모든 좌표값으로 예측 수행.
xx, yy = np.meshgrid(np.linspace(xlim_start,xlim_end, num=200),np.linspace(ylim_start,ylim_end, num=200))
Z = model.predict(np.c_[xx.ravel(), yy.ravel()]).reshape(xx.shape)
# contourf() 를 이용하여 class boundary 를 visualization 수행.
n_classes = len(np.unique(y))
contours = ax.contourf(xx, yy, Z, alpha=0.3,
levels=np.arange(n_classes + 1) - 0.5,
cmap='rainbow', clim=(y.min(), y.max()),
zorder=1)
from sklearn.tree import DecisionTreeClassifier
# 특정한 트리 생성 제약없는 결정 트리의 Decsion Boundary 시각화.
dt_clf = DecisionTreeClassifier(random_state=156).fit(X_features, y_labels)
visualize_boundary(dt_clf, X_features, y_labels)

- meshgrid를 이용해 2차원 입력 공간을 촘촘한 격자로 샘플링
- 각 격자점에 대해 모델의 예측 클래스를 계산하여 contourf로 영역을 색칠함으로써 분류기의 decision boundary를 시각화
- 결정트리는 축 기준(threshold) 분기 구조로 인해 경계가 직사각형/계단 형태
# min_samples_leaf=6 으로 트리 생성 조건을 제약한 Decision Boundary 시각화
dt_clf = DecisionTreeClassifier(min_samples_leaf=6, random_state=156).fit(X_features, y_labels)
visualize_boundary(dt_clf, X_features, y_labels)

- 결정트리 모델을 만들 때 min_samples_leaf=6 조건을 넣어서
- leaf node(말단 노드)에 들어가는 샘플 수가 최소 6개 이상이 되도록 제한함
- decision boundary를 시각화
- 그 결과 Decision Boundary가 단순화되고 작은 영역의 과도한 분할이 감소하여 과적합 위험이 완화되고 일반화 성능이 향상
==> 과적합해결
def get_new_feature_name_df(old_feature_name_df):
feature_dup_df = pd.DataFrame(data=old_feature_name_df.groupby('column_name').cumcount(),
columns=['dup_cnt'])
feature_dup_df = feature_dup_df.reset_index()
new_feature_name_df = pd.merge(old_feature_name_df.reset_index(), feature_dup_df, how='outer')
new_feature_name_df['column_name'] = new_feature_name_df[['column_name', 'dup_cnt']].apply(lambda x : x[0]+'_'+str(x[1])
if x[1] >0 else x[0] , axis=1)
new_feature_name_df = new_feature_name_df.drop(['index'], axis=1)
return new_feature_name_df
중복제거하는 전처리 작업 실행
📌 이 처리가 중요한 이유
머신러닝 모델은 컬럼명을 기준으로 가중치(weight)를 학습
- 컬럼명이 중복되면
- 어떤 feature의 가중치인지 구분 불가
- 학습 결과 해석 불가능
- 특히:
- 회귀 계수 해석
- Feature Importance 분석
- SHAP, Permutation Importance
=> 모델 해석 단계에서 치명적 문제
가중치:
특정 시점의 여러 입력값을 하나의 출력으로 결합하기 위한 중요도 계수
- 여러 센서 값(x, y, z)을
- 하나의 평균 또는 가중합으로 표현 가능
✔ 센서 데이터 예시
- 가속도 센서: x, y, z
- 단일 시점 데이터 → 평균값 or 가중 평균으로 요약 가능
- 정적 분석, 지도학습에 적합
✔ 강화학습과의 차이
- 강화학습(RL)은
- 실시간으로 상태(state)를 받아
- 행동(action)을 결정
- 보상(reward)을 통해 학습
- 즉,
- 실시간 센서 입력
- 연속적인 상태 변화
- 높은 연산량
- 강력한 하드웨어 요구
앙상블 기법
(p.210)
- 강력한 하나의 모델을 사용하는 대신 보다 약한 모델 여러 개를 조합하여 더 강력한 예측 모형 생성
- 현실 세계로 예를 들면, 어려운문제를 해결하는데 한 명의 전문가보다 여러 명의 집단지성을 이용하여 문제를 해결하는 방법
앙상블 학습을 통한 분류는 여러 개의 분류기를 생성하고 그 예측을 결합함으로써 보다 정확한 최종 예측을 도출하는 기법
유형
- 보팅
- 여러 개의 분류기가 투표를 통해 최종 예측 결과를 결정
- 서로 다른 알고리즘 분류기를 결합
- 배깅
- 여러 개의 분류기가 투표를 통해 최종 예측 결과를 결정
- 각각의 분류기가 모두 같은 유형의 알고리즘 기반
- 데이터 샘플링을 서로 다르게 가져가면서 학습 수행
- 랜덤포레스트 알고리즘
- 부스팅
- 스태깅 '
랜덤포레스트
배깅과 부스팅보다 더 많은 무작위성을 주어 약한 학습기들을 선형결합하여 최종학습시킴
//추가필요
'LG DX DATA SCHOOL' 카테고리의 다른 글
| 0122 시계열 분석 (1) | 2026.01.22 |
|---|---|
| 01/20 (1) | 2026.01.21 |
| 01/16 사이킷런으로 시작하는 머신러닝 (0) | 2026.01.16 |
| 01/14 (1) | 2026.01.15 |
| 01/13 파이썬 머신러닝 시작 (0) | 2026.01.13 |